H9O
.ru
Новые серии
Найти
Wirelessaudioadapter - видео
⌚ 07.02.2024
WI-FI Repeater Wireless-N в работе
⌚ 31.01.2025
Премия (1974)
⌚ 04.02.2024
Проекты на ардуино
⌚ 07.12.2023
Уроки Wilcom Embroidery Studio E4,2
⌚ 07.06.2022
Урок 3 Wilcom Embroidery Studio E4,2.mp4
⌚ 07.06.2022
Урок 5 Wilcom Embroidery Studio E4,2.mp4
⌚ 07.06.2022
Урок 6 Wilcom Embroidery Studio E4,2.mp4
⌚ 31.12.2023
Проекты ардуино
⌚ 07.12.2023
Уроки Wilcom Embroidery Studio E4,2
⌚ 23.12.2023
ЗРЕЛИЩНЫЙ ФАНТАСТИЧЕСКИЙ БЛОКБАСТЕР! Вий 3D / (2014) / KINODRAMA
⌚ 20.04.2026
19 апреля.I Love You....
⌚ 05.04.2022
Уроки Ардуино #0 - что такое Arduino, куда подключаются датчики и как питать Ардуино
⌚ 24.02.2026
Mikhail Bennett After I Pass Away Full Album 2 2026 @ViVOtunes
⌚ 16.08.2023
Washer Indesit WISL 85 - Cool Rinse In Program 9!
⌚ 21.04.2026
Воспоминания 2025 !
⌚ 05.04.2022
Уроки Arduino #1 - структура программы и типы данных
⌚ 26.08.2024
TARDIGRADE INFERNO - WE ARE NUMBER ONE (2019)
⌚ 14.01.2024
Проекты ардуино
⌚ 02.12.2025
Ganger Baster - Childhood Tunes
⌚ 27.03.2024
The Magical Diaper!
⌚ 25.11.2025
THE WEEKND - BLINDING LIGHTS
⌚ 02.02.2024
New Washer-dryer Indesit WIDL106!
⌚ 20.04.2026
😥АЙСБЕРГ ИГРОВЫХ ВИРУСОВ | Вилли
⌚ 19.04.2026
ASMR 3DIO PRO II / Расслабляйся под мой стрим
⌚ 12.08.2023
Как легко и просто настроить Wi-Fi адаптер
⌚ 22.03.2025
Настройка Wi-Fi адаптера для TV приставки DVB-T2
⌚ 11.01.2026
ASMR 3DIO PRO II / Расслабляйся под мой стрим
⌚ 05.04.2022
Уроки Ардуино #0.5 Начало работы с Arduino, первые шаги
⌚ 21.08.2024
Загрузка прошивки в Ардуино
⌚ 24.08.2024
Eisbrecher - Was Ist Hier Los_ (Subtitles)
⌚ 22.10.2023
Diaper His Poop On Wednesday
⌚ 20.12.2023
Ардуино виснет! Решение проблем.
⌚ 05.07.2024
Эволюция Playstation
⌚ 29.07.2023
Wisteria Lane Of Desperate Housewives, Universal Studios Hollywood
⌚ 30.11.2025
Heapper - Montagem Vozes Talentinho
⌚ 11.12.2024
Nazareth - Telegram (1976)
⌚ 03.03.2026
Mikhail Bennett AFTER I AM GONE Full Album 2026 @ViVOtunes
⌚ 07.11.2025
Sonny Fodera, D.O.D & Poppy Baskcomb - Think About Us [Official Video]
⌚ 05.07.2025
Маркетинг план компании Whieda (Виеда)
⌚ 04.09.2022
Либертанго A. Piazzolla.
⌚ 11.06.2022
Wilcom Embroiderystudio Часть 2.mp4
⌚ 22.03.2024
ARDUINO UNO MULTIWII QUARDCOPTER COLLEGE PROJECT | HOMEMADE DRONE TEST FLIGHTS | Diy Quardcopter
⌚ 11.04.2022
Dance Me To The End Of Love PiAir Design
⌚ 15.11.2024
Инструкция по замене хотэнда (печатающей головки) на 3D принтере Flying Bear S1
⌚ 26.10.2024
Песня ! Сомбреро
⌚ 03.03.2022
⚙️ Как подключить СЕРВОПРИВОД к АРДУИНО
⌚ 09.08.2024
Установка шагомера Whieda на телефоны Android
⌚ 07.08.2024
Как работает Wi-Fi, Bluetooth, FM, АМ, и прочая радиопередача. Самое понятное объяснение!
⌚ 10.08.2024
Вяжем с WickedLynx. Мохер. Совершенство и простота.
⌚ 14.07.2024
Parker And Chester Not Saving Victims Lives @LifeofLuxury
⌚ 10.12.2023
Wilcom EmbroideryStudio E4.2 уроки курсы Подготовка дизайна в Wilcom TrueSizer E3 0.
⌚ 11.08.2023
Как переделать USB принтер в WiFi принтер
⌚ 02.01.2024
Аферист из Tinder | The Tinder Swindler (2022)
⌚ 21.08.2025
Первый обзор многоголовочного 3d принтера Snapmaker U1
⌚ 28.09.2023
Бюджетный 3Д принтер своими руками на ARDUINO (РАМА)
⌚ 15.09.2023
Как сделать вилку мягче? Что такое эластомер?
⌚ 23.03.2025
ASMR 3DIO PRO II / Расслабляйся под мой стрим
⌚ 02.05.2017
Robert Palmer - Addicted To Love
⌚ 04.10.2024
Wider World 2_7.3_Drama_7.4_Part1
⌚ 31.03.2015
Wire Stripped
⌚ 18.08.2024
Визуализация электрощита в программе Microsoft Visio.
⌚ 16.05.2025
Фаусто Папетти. The Windmills Of Your Mind
⌚ 01.02.2025
Пила 8
⌚ 09.12.2024
Pantera - Walk
⌚ 24.11.2022
EISBRECHER - Rot Wie Die Liebe (перевод) [на русском языке] FATALIA
⌚ 07.12.2023
Уроки Wilcom Embroidery Studio E4.2
⌚ 21.05.2017
Katy_Perry_-_Wide_Awake_Official_
⌚ 28.10.2023
Advanced And Customizable Audio Visualizer For Lively Wallpaper ( Download Link )
⌚ 19.04.2026
я создал компьютер из ардуино с нуля!
⌚ 11.07.2025
WHIEDA | ВИЕДА на TV
⌚ 03.06.2024
[WIP] Goetia Animations - Spell Wielder
⌚ 02.01.2026
The Weeknd - Blinding Lights
⌚ 09.08.2023
Как подключить внешний Wi-Fi USB адаптер к компьютеру.Как настроить беспроводной вай фай адаптер
⌚ 21.04.2026
FakeTec V5. Сборка.
⌚ 13.05.2024
Hatebreed I Will Be Heard Live In Detroit Full HD 1080p YouTube 1
⌚ 24.04.2022
Робот на ардуино с камерой и Wifi управлением с ноутбука [Arduino Robot Control]
⌚ 07.03.2026
валдберис
⌚ 05.12.2023
Fiber (computer Science) | Wikipedia Audio Article
⌚ 04.10.2024
Эмбер Алерт (2024) / Amber Alert
⌚ 15.01.2024
❤?МОЙ ПЕРВЫЙ ВЕБШУТЕР НА 3Д ПРИНТЕРЕ?❤
⌚ 07.10.2023
Wilcom EmbroideryStudio E4.2 уроки курсы Аппликация с орнаментным заполнением
⌚ 23.12.2024
Курс "Проектирование Умного Дома на оборудовании Wiren Board"
⌚ 25.03.2022
Промышленный 3D принтер по пластику PEEK и Ultem. Intamsys Funmat HT. Обзор 3D принтера
⌚ 13.05.2025
Sony Xperia 1 VII первый обзор на русском
⌚ 02.05.2024
Wilcom EmbroideryStudio E4 5
⌚ 20.04.2026
Uninterrupted_Deep_Work_Mix__I85
⌚ 04.12.2023
Wilcom EmbroideryStudio E4 Designing (Prerecorded Webinar)
⌚ 26.05.2025
3D-принтер EasyThreed K6
⌚ 16.08.2023
Wireless 2 In 1 Audio Receiver / Transmitter
⌚ 30.12.2023
Wilcom EmbroideryStudio E4.2 уроки курсы Недокументированные возможности
⌚ 21.04.2026
VIA PIZZERIO.mp4
⌚ 17.04.2024
Vinaigrette | Wikipedia Audio Article
⌚ 15.03.2024
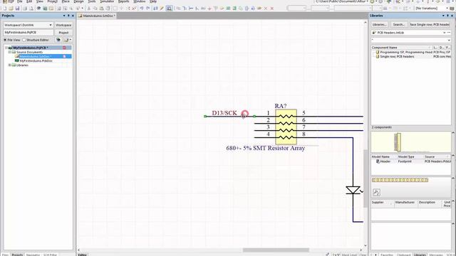
Wiring Components And Using Net Labels- Part 2 Altium Designer [ Arduino PCB Course ]
⌚ 27.11.2023
Wilcom EmbroideryStudio E4.2 уроки курсы Просмотр дизайна в режиме редактирования стежков
⌚ 18.04.2024
Pontius Pilate | Wikipedia Audio Article
⌚ 01.12.2023
Wilcom EmbroideryStudio E1 5 часть 1
⌚ 11.07.2023
Это совсем другой принтер! FlyingBear GHOST 6
⌚ 21.04.2026
Fronius WireSense Optio Robottihitsaukseen
⌚ 21.02.2025
Бобёр кричит
⌚ 23.04.2025
Вундеркинды (2024) / Prodigieuses / Prodigies
Сегодня смотрят: