H9O
.ru
Новые серии
Найти
Delcam powermill 2014 tutorial - видео
⌚ 16.11.2024
Delcam Powermill 2020 – Powermill Tutorial – Powermill Block And Rest Boundary
⌚ 29.11.2021
01 Вводный урок по PowerMill
⌚ 18.01.2024
Powermill 2024 What's New Part-1 | Powermill 2024 Tutorials | Powermill | Delcam Programming
⌚ 23.04.2024
Создание модели станка для PowerMill часть 1
⌚ 16.01.2024
Создание модели станка для PowerMill часть 2
⌚ 06.04.2022
Создание фрезерной обработки в PowerMill. Кратко.
⌚ 18.01.2024
Powermill Tutorial | Delcam Powermill Tutorial | CNC | Part, 23
⌚ 18.01.2024
Powermill Tutorial | Delcam Powermill Tutorial | Urdu | Hindi | Part, 12
⌚ 18.01.2024
Powermill Tutorial | Delcam Powermill Tutorial | Part, 18
⌚ 18.01.2024
Delcam Powermill 2012 Installaton
⌚ 03.04.2022
01 Основы моделирования в Delcam PowerShape
⌚ 26.11.2023
Урок Основы PowerMill и PowerShape по просьбе пользователя.
⌚ 03.04.2022
02 Моделирование в Delcam PowerShape - видеоурок
⌚ 22.12.2023
Построение модели станка в PowerMill
⌚ 18.01.2024
How To Install Delcam PowerMill 2010 Window 10 X64 Bit
⌚ 21.01.2025
Turning In Powermill \токарная обработка в Powermil
⌚ 30.01.2024
Создание модели станка для PowerMill Часть 3
⌚ 18.01.2024
Урок PowerMill: импорт модели и работа с ней, полный цикл.
⌚ 22.12.2023
Часть 1. Создание управляющей программы в PowerMill для обработки деревянного крестика.
⌚ 18.01.2024
How To Install Delcam POWERMILL 2018| Windows 7 64 BIT| AUTODESK
⌚ 24.02.2025
#Delcam #Powermill 2020 Hindi Tutorials | How To Use #postprocessor In Powermill For Cnc #nc File
⌚ 12.05.2025
Как установить PowerMill 2019 на Windows пошаговая инструкция
⌚ 13.01.2024
Проекция поверхности в Powermill / Создание УП
⌚ 31.03.2022
Обработка простого рельефа в Power Mill
⌚ 18.01.2024
How To Install Delcam PowerMILL 10 . 0 Window 10 // 8191 Error In Delcam | In Hindi
⌚ 24.12.2024
Деление столбиком. Как научиться делить в столбик?
⌚ 18.01.2024
Границы Powermill расширенный урок
⌚ 03.04.2022
04-2 Delcam PowerSHAPE. Инструменты морфинга и переменные скругления поверхностей
⌚ 04.01.2024
Dell PowerEdge 13G Rack Servers: Install Cable Management Arm
⌚ 03.04.2022
03 Delcam PowerShape. Поверхностное и твердотельное моделирование, работа со сплайнами
⌚ 08.07.2024
T Slot Program In Delcam Powermill 2024 | Autodesk Powermill 2024 | T-Slot Cutter Program
⌚ 31.03.2022
Разбор траектории четырехосевого фрезерования в PowerMILL
⌚ 05.02.2024
Как скачать Powermill 2024 Официальная версия | скачать повермил 2024
⌚ 18.01.2024
Powermill 2021 Tutorial For Beginners | How To Import Export Model From Powermill 2021 Tutorial?
⌚ 16.02.2024
Dell PowerEdge R320
⌚ 31.12.2023
Урок по созданию УП в PowerMill 2018 для 4 осевого станка с поворотной осью под управлением Mach3
⌚ 03.04.2022
04-1 Delcam PowerSHAPE. Инструменты морфинга
⌚ 16.08.2024
Delerium Ft. Rani - Fallen (фан. версия)
⌚ 18.01.2024
1 Как установить PowerMILL 10
⌚ 16.02.2024
DELL POWERVAULT ME4024 - Подключение и настройка (with Subs)
⌚ 03.01.2024
Powermill - перемещение 3d модели в глобальную систему координат и базирование на столе станка
⌚ 24.02.2025
Autodesk Powermill 2021 Programming And Powershape Holes Pach Surface Modal Tutorial
⌚ 04.02.2024
Инструкция по работе с программой PowerLed 2014
⌚ 24.02.2025
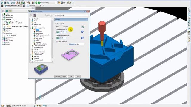
Powermill 2023 Model Area Clearance | Powermill Programming Tutorial
⌚ 28.12.2023
Powermill - обработка поверхности в 4-х осях
⌚ 18.01.2024
How Install Delcam 2010 Or Solve Powermill PAF ERROR In Win10 /7 "PAF Error = 4 Line = 8191 حل مشکل
⌚ 26.01.2025
Powermill 2020 Tutorial Autodesk Powermill Raster Flat Finishing Step By Step
⌚ 30.01.2024
Powermill 2020 - анонс урока по обработке детали на 4-х осевом станке
⌚ 29.03.2024
Powermill 2020 Tutorials - Lesson # 20 - Feature Face Milling
⌚ 15.10.2024
Dell Power Manager Key Features (Official Dell Tech Support)
⌚ 24.02.2025
Powermill 2020 Tutorial | Powermill Programming Tutorial | Parametric Offset Finishing
⌚ 27.08.2024
Урок PowerMill-Создание переходов в PowerMill 2018
⌚ 30.12.2023
Шаблоны Powermill
⌚ 18.01.2024
POWERMILL 4 AXIS TUTORIAL | CNC PROGRAMMING POWERMILL TUTORIAL
⌚ 19.02.2024
Autodesk Powermill 2020 Post Processor Editing | Powermill Post Processor Eadit Hindi Tutorial
⌚ 24.01.2025
Базирование заготовки на столе станка в программе Powermill. Разработка постпроцессоров для ЧПУ
⌚ 07.11.2023
01 Основы моделирования в Delcam PowerShape
⌚ 11.01.2024
Дэдпул (фильм 2016) / Deadpool
⌚ 10.10.2024
Урок 1 Создаём рамки в PowerPoint
⌚ 01.10.2023
Vortex - PowerMILL 2014
⌚ 16.01.2024
Новые возможности PowerMILL 2017|2018
⌚ 28.12.2023
02 Моделирование в Delcam PowerShape - видеоурок
⌚ 16.02.2024
DELL-EMC PowerEdge R640 - ПОЧЕМУ Я ЕГО НЕ КУПЛЮ
⌚ 16.11.2024
Cyberlink Powerdirector 20 Урок 1.13 Запись проекта в видео файл
⌚ 16.02.2024
Урок PowerMill-Создание переходов в PowerMill 2018
⌚ 29.09.2023
Дэдпул (фильм, 2016)
⌚ 25.09.2023
Деление. математика 2 класс
⌚ 26.10.2023
Powermill 2023 Plane Projection Finishing| Powermill 2023 Finishing Training Tutorial
⌚ 24.02.2025
Autodesk Powermill 2024 Training Tutorials In Hindi| Powermill 2023-2024|| Powermill Tutorials Day-
⌚ 16.02.2024
Часть 2. Создание управляющей программы в PowerMill для обработки деревянного крестика.
⌚ 14.11.2023
Митсубиси Делика после 27-ми лет эксплуатации
⌚ 09.10.2024
Powermill 2018 Import Model From Solidworks IGS STEP DXF| DELCAM 2018
⌚ 05.12.2023
Dell PowerEdge R620 IDRAC Setup!
⌚ 15.04.2025
Аккумуляторная сабельная пила
⌚ 24.01.2024
Tutorial Reparación De Actuador Compuerta De Aire, EN FORD FIESTA 2014
⌚ 18.08.2022
«Дельта. Продолжение». 1 серия | Сериалы НТВ
⌚ 16.02.2025
PowerMill 2022 Tutorial #96 | Test Post G-code Mill 5 Axis Table/Head
⌚ 09.01.2025
Деление в столбик с остатком. Как объяснить деление столбиком?
⌚ 30.08.2024
Создание УП для 4 осевого станка с ЧПУ в PowerMill 2018 на конкретном изделии
⌚ 15.10.2024
Dell Power Manager (Dell Oficial)
⌚ 24.02.2025
SOLIDWORKS Tutorial -Model Mania 2014 PHASE 1
⌚ 19.04.2024
DeltaCAM 1.0 – базовый функционал
⌚ 22.08.2022
«Дельта. Продолжение». 11 серия | Сериалы НТВ
⌚ 26.01.2024
Траектории измерений в PowerMILL 2019.1
⌚ 04.02.2024
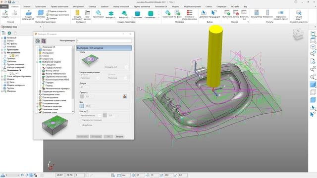
Принципы работы с геометрией в Powermill
⌚ 21.01.2026
Mitsubishi Delica D:5 2022
⌚ 15.10.2024
Dell Poweredge R710 Processor Installation
⌚ 29.12.2023
Powermill 2019 Installation Guide
⌚ 16.02.2025
PowerMill 2019 Tutorial | 2D Pocket & T Slot Mill
⌚ 18.01.2024
PowerMill 2019 Tutorial #66 | Mill 5 Axis Machine Tool Simulation & Verification NC Program
⌚ 24.02.2025
PowerMill 2019 Tutorial #69 | Setup NC Vericut Simulation 5 Axis
⌚ 07.02.2024
Powermill 2017 - импорт станка и управление
⌚ 08.09.2024
ВСЕГДА ДЕРЖИ ДВЕРЬ! КАК ПРЯТАТЬСЯ В PHASMOPHOBIA | ГАЙД
⌚ 18.01.2024
Fusion 360 и другие продукты Autodesk (PowerMill, FeatureCAM, PowerShape, PowerInspect, InventorCAM
⌚ 23.12.2024
Деление с остатком. Как делить числа с остатком?
⌚ 25.08.2024
Бесплатный урок профессионала на токарном станке ЧПУ
⌚ 29.02.2024
Programming Of Robots Using PowerMILL Robot Tutorial
⌚ 14.10.2024
D-Link Tutorial 2014 - Il DNS-327L E Il Portale Mydlink
⌚ 20.04.2026
Sprinter Power 4S, печать на металлизированной пленке
⌚ 17.02.2024
Dell PowerEdge R510 | How To Add 3x GPUs!
Сегодня смотрят: