H9O
.ru
Новые серии
Найти
Математические шоу
⌚ 28.01.2025
Vieta's Formulas – Introduction To Mathematical Thinking
⌚ 28.01.2025
Нахождение действительной и мнимой части функции
⌚ 28.01.2025
Гузель, я тебя ударю
⌚ 28.01.2025
Number Series😱😱 #reasoningtricks #sscmath #numberseries #tanatanacademy #shorts
⌚ 28.01.2025
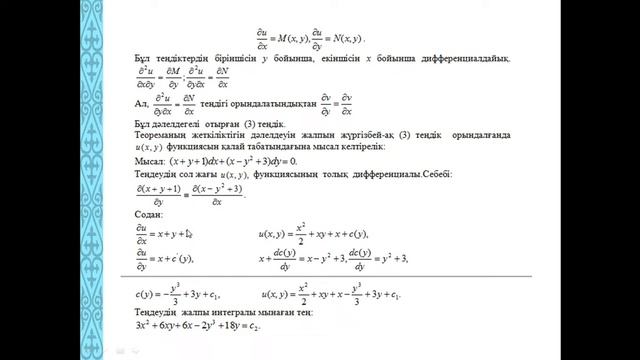
Бекбауова А.У. Толық дифференциалдық теңдеулер
⌚ 26.01.2025
Купил IPhone 11 - Фатальная ошибка или отличный выбор?
⌚ 26.01.2025
Enzo Imite Tyler Dans Step Up
⌚ 26.01.2025
Will Switch 2 Outperform Steam Deck... And What About Series S?
⌚ 26.01.2025
Дружня зустріч пасічників!
⌚ 26.01.2025
Тверская обл. г. Осташков ул. Рабочая д. 29. Продаем 2 комнаты в 3-х комнатной кв.
⌚ 26.01.2025
Зарплату выпускников Югорского госуниверситета сравнили со средней по стране
⌚ 26.01.2025
Domain, Range, And Graphing Inverse Trig Functions - Algebra 2 - Trigonometry - NYS Regents Exam -
⌚ 26.01.2025
7 августа 2023 г.
⌚ 26.01.2025
Solving Quadratics By Graphing (2)
⌚ 26.01.2025
Фианкеттирование слона по горизонтали
⌚ 26.01.2025
Автоматизация процесса ревью - Руслан Канзепаров (Analyst Days 12)
⌚ 26.01.2025
The Forest. Три дня до обновы.
⌚ 26.01.2025
Rearranging An Equation To Y=mx+c
⌚ 26.01.2025
протекающая канализация посадила угол дома, как исправить.
⌚ 26.01.2025
Mr Sin SECRET SPHERE